›
Quem Somos »
›
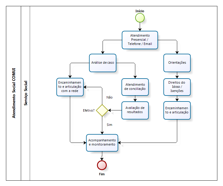
Fluxos Internos
Quem Somos »
Agenda de Reuniões
Atas
Atas
Chamada Pública
Documentações
Atestado de Funcionamento
Documentos para Registros
Prestação de Contas
Solicitação de Recursos (Plano de Aplicação)
Modelo de Projetos
Eleição do Fórum
Modalidades de Atendimento
Sobre o COMUI
Conselho Pleno
Câmaras
Fluxos Internos
Fundo do Idoso
Projetos Ativos
O FUMID
Por que destinar?
Quem pode destinar?
Como destinar?
Legislação
Resoluções
Registro de entidades
Documentos para registro
Entidades Registradas
Cidade Amiga do Idoso
Serviço Social
Telefones Úteis
Fale Conosco
Atendimento Social
Tweet
»
Edital n.º 01/2016 - COMUI
»
Projeto de captação
»
Doações via Depósito
»
Doação via DAD